Role
UX/UI Designer, Prototype creator
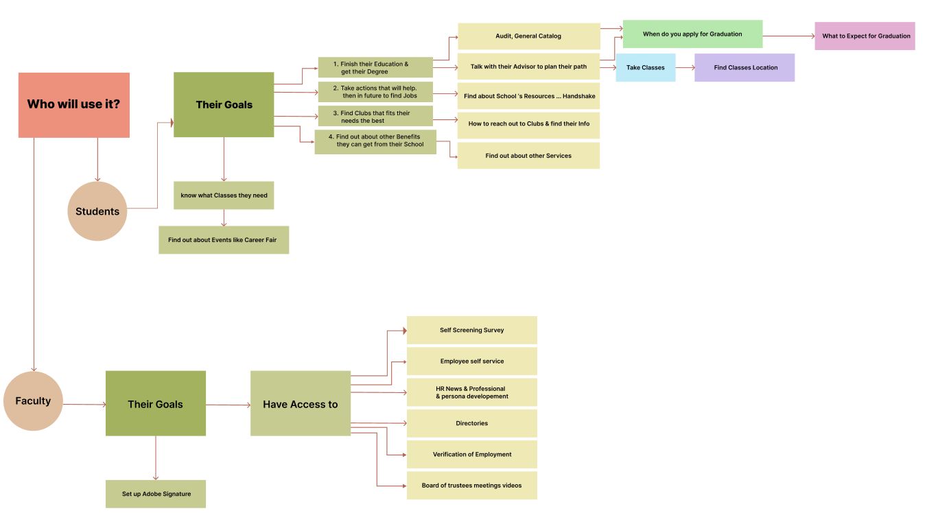
Project Description
- Redesigning the CSUN app to enhance the mobile interaction of students, teachers, staff, visitors, and neighbors who use the app to learn more about the CSUN campus, community, and services offered by:
- Organizing the available options on the app to remove redundancy.
- Rename some of the options to make them easier to understand, so people can find what they are looking for at a glance.
- Make the app more convincing to use for students by:
- bringing their class schedule to the app, so the information they use the most throughout the semester such as class times and locations is more accessible for them.
- Make their major-related information more accessible so they wouldn’t get lost in their path by talking to the advisor or checking their catalog and audit. In addition, they wouldn’t miss the deadline for graduation, and the required actions.
Design Strategy
Stay consistent with CSUN’s branding by:
Using CSUN’s icons, pictures, color pallet, and fonts
Fonts
- Titles: ATC Overlook
- Options: Apex Serif
- Body Text: Georgia
Color Palette
PROGRAMS/SOFTWARE USED:
● Figma
● Photoshop
Brainstorm

Wire Frames(Mid-fidelity Wireframes)


Wire Frames(High-fidelity Wireframes)




Prototype

Presentation Video:


Leave a comment